来源 | 智东西
看点:系统解读充电桩行业的发展、政策以及未来趋势。

充电桩是固定在地面上为电动汽车提供直流/交流电的充电装置,并具备相应的显示、刷卡、计费以及打印充电信息等功能。近些年,国际车企齐转向电动汽车以及国内电动车销售的高位增速, 表明汽车电动化已经是不可逆转的趋势,电动车行业已进入的高速成长期。 但在我国,电动车相配套的充电桩建设速度仍落后于电动汽车保有量的增长, 电动车保有量/公共充电桩总量与运营车总量/公共快充桩总量分别为 8:1 和 3.35:1 ,车桩配比缺口巨大, 公共充电桩尤其是直流快充桩亟待加速建设。加上中央和地方政府规划与扶持并行, 充电桩行业进入发展和收获期。
根据运营车的电动化趋势和充电服务费的收费标准,可以预测, 2020 年充电桩市场空间有望达到 430.0-765.3亿元,而其中布局广、选址佳、技术优的龙头企业将在那时受益。
过去的几年中,人们普遍认为充电桩行业诸多乱象导致充电效率提升缓慢,盈利困难,发展前景堪忧。2017 年以来,一些早期入局的桩企开始被倒闭、退市等负面消息包围,暂时生存下来的企业虽然建设了大量充电桩,却始终深陷盈利难的困境中, 行业似乎将长期处于寒冬之中。
总的来说,充电桩行业盈利难的主要因为以下三点:1,充电需求不明朗,存在供大于求的风险,企业不愿冒险入局、加大投入或改良技术;2,充电桩使用效率低,充电运营盈利模式不清,勇于尝试的企业前期投入较大,却无法获取稳定的收入来源,不能支撑其长远规划;3,缺乏有效整合,运营商各自为战,消费者充电体验差,供需两端混乱无序。
而现在诸多迹象表明,上述3大症结已得到实质性缓解。
首先,国内外主流车企纷纷涉足新能源车市场,电动汽车保有量持续增长,汽车电动化发展方向确定,因而对充电设施的需求大幅上升;
其次,充电桩使用效率低的原因既有市场环境的客观成分(电动车保有量不高、车主进行公共充电的意愿不高等),又有企业自身的主观成分(选址差、设备充电功率低、企业发展战略落后等)。从微观单桩来看,根据我们 的测算,7kwh 慢充桩要在 5 年折旧期内实现盈亏平衡,其小时利用率需达到10%,而 120kwh 快充桩的利用率仅需 3.6%,充电功率的提升可以使盈亏平衡点显著下移。从充电需求来看,在私家车主使用公共充电桩的意愿尚不够强烈的今天,根据各地的新能源车推广规划,电动运营车辆(公交、出租、网约车、专用车等)的充电需求已经非常明朗,向运营车收取充电服务费已经成为桩企的稳定收入来源,我们测算出 2020 年的市场空间将有望达到 430.0-765.3 亿元,但目前我国的电动运营车辆与公共快充桩的比值为 3.55:1,且呈上升趋势 公共快充桩建设缺口巨大,盈利前景可期;
最后,随着行业标准体系的建立, 行业互联互通程度逐步提高,充电接口、信息互通日渐统一,车主寻找充电桩、支付充电费等消费过程日益便捷,而私人充电桩建设受制于小区物业和电网系统的多方协调,随着私家电动汽车保有量的不断放量,私家车主会逐渐选择使用高效率的公共充电桩进行能源补给。

驱动充电桩行业发展的三大力量
1、汽车电动化大趋势
国际:主流车企全面转向电动化,汽车电动化日趋明朗。近年来,全球新能源汽车行业发展迅猛,2017 年全球新能源乘用车销量达 122.4 万辆,同比增长 57.9%,自 2013 年以来,电动车销量增速一直保持在高位。国外整车巨头皆公布了宏大的新能源汽车推进计划:2025 年,奥迪将实现全系车型电动化,奔驰将拥有 15%到 25%的纯电动车型,宝马将推出 25 款新能源车型。BBA开始发力新能源汽车市场,目前,奔驰、奥迪、宝马已经分别发布了各自的首款纯电动 SUV 车 EQC、e-tron、ix3。从行业销量数据和国际主流车企的战略规划来看,汽车电动化趋势已经非常明朗。

▲全球新能源乘用车销量情况

▲国际主流整车厂商新能源汽车规划
国内电车:2009 年“十城千辆”计划实施以来,我国新能源汽车行业得到了快速发展,产销量不断提升,2017 年我国新能源汽车销量达 77 万辆,同比增长 55%。2015 年以来,我国已连续三年成为全球最大的新能源汽车市场,近三年复合增长率达到117%,截至 2017 年底,全球新能源汽车累计销售 340 万辆,其中我国累计销量超过 170 万辆,在全球的累计销量占比超过 50%。根据政府规划,2020年我国新能源车年销量超过 200 万辆,2025 年新能源车占比超过20%,未来年均增长依然保持在 40%左右。

▲我国新能源汽车销量及增速

▲我国新能源汽车保有量及增速
2018 年 1-6 月,纯电动车销量占比高达 76%, 这充分证明纯电动车当仁不让地成为新能源车市场的主力车型。而电动车的大力发展将对充电设施建设提出更高的要求,现在,充电桩建设不足已经成为制约新能源汽车推广的首要问题。
2、 充电设施建设落后
我国充电桩加速建设,但增速仍落后于汽车保有量增长,车桩配比缺口巨大。,截至 2018 年 6月,我国已建成私人类充电桩 32.05 万个,公共类充电桩 27.18 万个,其中对外开放的公共桩22.25 万个,组织内部使用的专用桩4.93 万个。近 2 年以来我国公共桩已增长 4.5 倍, 保有量位居世界首位,充电桩建设取得了长足的发展。

▲新能源汽车推广的优劣势市场调查
但在过去几年充电桩加快建设的同时,行业发展也面临一些痛点,首先,技术标准不统一,汽车动力电池和充电设备等关键技术差异较大,不同技术方案对应的充电需求存在较大差异,认识上的不统一加大了充电设备营运的难度。其次、服务标准不统一,支付方式不能通用,例如充电卡、微信支付等不能在营运商之间通用,营运商收费标准不一。
行业的这两个痛点打击了社会资本参与电桩建设的积极性,而且桩企的建桩布局在空间上也比较分散,核心地段投入较少,并没有充分满足人们日益增长的快速充电需求。

▲我国充电桩建设情况

▲新能源汽车与公共充电桩保有量增速对比
若将充电桩保有量视作充电供给、新能源汽车保有量视作需求来看,目前我国的充电设施供需仍严重失衡。2013 年以来,除了 2016 年充电桩建设出现爆发式增长以外,历年的充电桩保有量增速都显著低于新能源车保有量的增速,公共充电桩的数量增长远远不及汽车保有量的增长。截至2017 年,我国新能源汽车保有量为 170 万辆,公共充电桩保有量为 21.39 万个,新能源汽车保有量和公共充电桩的比值约为 8:1;考虑私人充电桩后的电桩总体保有量为 44.57 万个,车桩比也仅为 3.8:1。按照政府发展规划,汽车和车桩的比值应接近 1:1,相较于目前的车桩比,未来充电桩建设还有很大的空间。

▲新能源汽车与充电桩配比情况

▲充电桩保有量分类占比情况
从电桩的建设结构来看,目前我国的直流快充桩建设进程仍然有待加速。私人桩通常是交流慢充桩,主要是夜间利用波谷时段节约充电成本,其建设成本相对较低;公共充电桩的需求通常是直流快充桩,以节约充电时间,充电功率大, 建设成本较高。数据显示,截至 2018 年 6 月,在我国已建成的 27.2 万个公共充电桩中,交流桩共 11.9 万个,占比达 43.95%,直流桩共8.8 万个,占比 32.37%。交流桩占比仍然较大,反映了行业在前期布局中注重成本控制和电桩数量堆积的特点;直流桩占比迅速提升,体现了随着盈利模式逐渐清晰,新建充电桩已愈发适应市场对快速充电的需求。
尽管电桩的建设趋势向好,但目前的直流快充桩占比仍然不高,公共快充桩保有量不足,这也是电桩利用率不高的重要原因之一,同时也是制约新能源车推广的重要因素。
3、 政策扶持
2012 年电动汽车被确认为国家战略以来,中央推出了一系列促进电动车配套基础设施建设的政策。2015 年以来,政策支持引导体系逐渐成型,覆盖建设用地、电力接入和电价、设施建设和运营、互联互通等多个方面,有力引导了充电设施建设和产业发展。

▲中央主要政策汇总
为了鼓励各地政府积极完善充电设施体系建设,财政部等四部委在《关于“十三五”新能 源汽车充电基础设施奖励政策及加强新能源汽车推广应用的通知》中,将对各地的充电设施建设奖励与新能源汽车推广数量绑定,大气污染治理重点区域和省市每年需要至少推广 3 万辆新能源汽车,其他地区的年推广量也至少需要达到 1 万辆,且奖励标准明显向纯电动、高续航的新能能源汽车倾斜(例如,续航里程<150km 的纯电动乘用车折算为 0.8 辆标准车,插电混合专用车折算为0.6 辆标准车)。联系《发展指南》中提出的分区域充电设施建设目标,这一奖励标准也体现了政府“车桩相随”的政策理念,只有兼顾电动汽车推广和充电设施建设,才是我国新能源汽车行业健康持续发展的基础。

▲2016-2020 年各地区新能源汽车充电基础设施奖补标准(单位:辆、万元)

▲新能源标准车折算关系表

▲分区域充电桩建设规划

▲充电桩保有量前十大省市(截至 2018 年 6 月)
在中央政策的引领下,各地方政府也出台了相应的配套实施细则,地方政府承担推动充电设施发展的主体责任。根据《指导意见》要求,地方政府负责研究制定充电基础设施发展规划、用地规划、配套政策、充电设施建设运营管理制度等,随着技术的发展和产业环境的变化,各地的政策执行力度将进一步加强,一部分城市因地制宜,针对本地区新能源汽车车辆保有量和城市基础条件,制定了操作性强的充电设施建设发展实施细则, 在实践中积累经验,不断完善相关政策措施。中央和地方政策的协同引导,为我国充电基础设施产业发展营造了良好的政策环境。

▲部分地区充电桩建设规划及补贴汇总

行业现状及未来趋势
1、 交直流桩
按照充电模式的分类来看,充电桩主要分为交流充电桩、直流充电机和交直流一体桩。
交流充电桩是通过交流电网、凭借电动汽车车载充电机对动力电池进行充电的装置,由于其充电速度较直流充电桩慢,也被称为“慢充”,满电状态需要 4-8 小时,充电功率和所需电流相对较低,设备生产和安装成本也较低。交流慢充适用于对充电时间要求不高的场景,如环卫车、作为代步工具的私家车等旅途短、充电频率低的电动汽车,以及在公共停车场、购物中心等长时间停车修整的场所。
直流充电桩是指通过交流电网、对电动汽车动力电池直接进行充电的充电装置, 直流模式的充电功率较大(一般大于 30KW),充电时间较短(一般在 20-150分钟左右),因而也被称为“快充”,适用于对充电时间要求较高的场景,如出租车、公交车、物流车等运营车。直流桩相应的工作和安装成本较高。

▲交流充电桩(左)与直流充电桩(右)系统原理框图
一言概之,交直流充电桩在技术上的主要差异为是否直接对动力电池充电;在性能上直流充电功率大、速度快;在应用场景上, 直流桩更适用于运营车,交流则适用于私家车。

▲交直流充电桩技术特点对比表
2、前景广阔的平台:充电运营
充电桩运营是一项跨行业的综合服务业务,其主要由充电桩、通信模块、APN 网络、充电 APP 及服务网站、资源监控、平台服务器及数据库等六大部分组成。
(1)充电桩:是电动汽车充电服务平台的硬件基础,通过充电枪与电动汽车实现连接,进行充电。
(2)通信模块:负责充电桩与后台管理系统的数据交互,一般采用的技术是在充电桩中集成双卡双待 DTU,DTU 模块中放置有两张不同运营商的 SIM 卡,当 SIM 卡 1 因故障通信中断时,DTU 自动切换成 SIM 卡 2 进行通信。极端情况下,若 DTU 双卡均通信故障,充电桩启动离线模式,此时 DTU 会不断尝试与服务器进行通信,通信恢复后,上传离线交易数据。充电桩启动离线模式 10 分钟后,监控平台会发出通信中断报警, 值班员派发维修工单给运维人员,以确保离线交易记录达到上限之前修复故障。
(3)APN 网络:是移动、联通和电信为企业客户提供的专用无线接入网络,企业用户可按流量或带宽两种方式进行订购,从而免去基础网络设施建设所需的时间和巨额运行维护费用。
(4)充电 APP 和服务网站:APP 和服务网站使用对象为电动汽车用户,用户使用手机 APP 进行充电桩的搜索、定位、导航、交易结算和周边服务等,服务网站作为辅助,为 APP 提供服务补充, 如电子发票打印等。
(5)资源监控:充电桩会实时上传运行状况数据、交易数据等,服务器将这些上传数据按照一定的规约处理后,会在资源监控大屏上展示实时的充电桩运行状况。
(6)平台服务器和数据库:平台服务器用于部署服务网站、管理平台程序以手机 APP 的 WebSerivice 服务器端。数据库负责存储各类数据。服务器与数据库设计均支持扩展与负载均衡,可根据用户量和服务规模实时地进行容量和集群的扩充。

▲电动汽车充电服务平台总体结构图
充电运营商众多,与车辆运营商合作获取稳定收入。国家平台数据库显示,截至 2018 年 5 月,除去私桩共享类的充电设施,全国范围内共有充电设施运营商(充电设施的产权方或运营方)318 家,约 26.6 万个公共类(含专用)充电设施以自营或托管的方式在 23 个运营平台上提供充电服务。现阶段在面向社会车辆开放的公共充电设施尚无法实现盈利的大背景下,越来越多的运营商将工作重点转向了充电需求恒定、利润来源稳定、服务对象固定的公共交通车辆。截至 2018 年 5 月,全国范围内已有 76 家公交公司与运营企业合作,委托运营企业协助提供或直接提供电动公交车辆的充电服务。
智能化和信息化是充电运营发展的方向。作为连接储能终端和能源网络的桥梁, 充电设施将会是未来的能源互联网络的重要组成部分。一方面,充电设施作为 电网这张能源网络的入口需要具备与电网深度互动的能力;另一方面,充电设 施作为新能源汽车这辆移动储能终端的流量入口也同样需要具各与车辆深度交互的能力。未来可能出现的具体应用包括:
(1)家庭智能微网(V2H: Vehicle-To-Home):在停电或遇有其他情况电网不能供电的时候,一至两辆新能源汽车将可通过家用充电设施为家庭提供应急供电;
(2)楼宇智能微网(V2B: Vehicle-To-Building):在停电或遇有其他情况电网不能供电的时候,上百辆新能源汽车将可通过充电设施为楼宇提供应急供电;
(3)智能电网(V2G: Vehicle-To-Grid):新能源汽车车主可根据自己需求,将车辆电量通过充电设施反馈回电网以获取收益。这些应用离不开充电设施平台、车辆平台以及电网平台的信息化支撑,车辆的数据和电网的数据通过充电设施这一桥梁进行交互、适配从而实现 V2X。

▲特来电运营监控系统
3、产业链三大环节:硬件、运营和解决方案
根据功能划分,充电桩产业链从建设到运营涉及充电设备制造商、充电建设运营商、以及整体解决方案商,国内充电产业链上的这几类从业者往往身份重合、同时涉足多个功能领域,一些硬件制造商目前也开始涉及建桩运营业务。充电设施制造产业主要包括充电设备、配电设备和管理辅助设备。其中,国电南瑞、许继集团、特锐德、奥特迅等设备制造商,以及比亚迪、特斯拉等电动汽车制造商是推动充电技术进步的主体。运营商方面,特来电、国网公司、星星充电、中国普天、上汽安悦是前五大运营商,截至 2018 年 6 月,这五家企业平台所运营的充电桩市场份额已达 88%。

▲充电桩产业链概况

▲充电设备关键元器件主流供应商表
4、未来:重心向运营倾斜,集中度不断提高
多种市场主体并存的开放格局。我国充电桩行业发展经历了四个阶段:
(1)早期起步阶段由政府主导,国电、南电、普天等国企建设的充电桩为新能源汽车推广做出了重要贡献,但这一阶段的建桩具有明显的项目导向,主要为满足奥运会、世博会等大型项目的新能源车充电需求,项目结束后基本停止运营。
(2)2014 年起,新能源汽车进入私家车市场,北汽、特斯拉等车企为了满足私家车主的充电需求,开始自主设计铺设充电桩,但铺设规模都不大。
(3)2014 年 5 月,国家电网宣布“将引入社会资本参与分布式电源并网工程、电动车充换电站设施建设”,充电运营正式向社会资本开放,特来电、聚电等充电桩运营民企开始涌现。
(4)目前,随着互联网企业、科技公司、初创公司、以及诸多社会资本的介入,我国的充电桩行业已经形成了国有、民营、混合所有制并存的产业格局。在国家电网、普天、万帮、特来电等前四大运营商中,国有、民营企业各占一半;在排名前十五的运营商中,民营企业则占据了主导地位。

▲各运营商充电桩总量 (个)(2018 年 6 月)
但在多种运营主体并存的背景下,行业集中度却愈发提高。CR5 达 ,CR10 达 95.6,其中特来电的市占率达 41.2%。在 300 多家运营商中,运营超过 1000个充电桩的企业仅 16 家,市场分化显著,一些小企业已停止运营。

▲前十大公共桩运营商市场份额( %)
5、趋势:电桩利用率攀升,前景可期
新能源车保有量的增长,叠加快充桩的加速建设,使得公共桩的充电量和使用率大幅提升。根据特锐德公司年报及充电联盟公布的数据,2016 年、2017 年、2018 年上半年特来电的当年充电量分别为 1.5、4.2、4.4 亿度,其运营的公共充电桩数量市场份额分别为 29.6%、41.0%、41.2%,则可测算出全国 2016年、2017 年、2018年上半年的总充电量分别为 5.1、10.2、10.7 亿度,考虑到新能源汽车下半年的放量,下半年充电量一般为上半年的两倍(特锐德 2017年上半年的充电量 1.3 亿度,下半年充电量 2.9 亿度,为上半年的 2.23 倍),我们预计 2018 年全年充电量可达 30 亿度,充电量增速显著,年复合增长率达242.5%,且有加速增长的趋势。

▲全国公共充电桩充电量(亿度)

▲全国单桩利用率情况:日均充电量(度)
随着新能源汽车的进一步放量,以及充电桩布局更合理、充电功率更高,单桩的使用效率在 2018 年上半年实现爆发,以单桩 30kwh 的功率测算,目前单桩日均充电时间已接近一小时,小时利用率超过 3%。不过,布局的地段对充电桩利用率影响很大,核心地段的利用率增长较快,非核心地段则有待于新能源汽车的进一步放量。

▲公共充电桩充电热力图(万度)(2018 年 6 月)

盈利能力解析
1、硬件设备:技术门槛有限,毛利率持续下行
充电桩硬件的核心在于充电模块。从充电桩的成本结构来看,充电机、充电模块是充电核心设备,其中充电模块占充电系统成本的近 50%,其核心功能是将电网中的交流电转化成可以为电池充电的直流电。而充电模块的关键又在于IGBT 功率开关,当充电模块工作时,三相交流电源经过整流滤波后,变成直流输入电压供给 IGBT 桥。控制器通过驱动电路作用于功率开关 IGBT,使整流滤波后的直流电压转换成交流电压,这时的交流电压是脉宽调制的。接着,交流电压经高频变压器的变压隔离,再次经整流滤波得到直流脉冲,进而对电池组充电。充电桩的其余部件成本不高,APF 有源滤波、电池维护设备、监控设备分别占据了成本的 15%、 和 10%。需要指出的是,充电桩的塑料要求具备阻燃、耐候、耐低温、壳体绝缘、耐老化等性能,这样才能减轻事故伤害、经受极端恶劣天气而不改变材质、保证质量、不易老化。
具体而言,普通慢充桩的总体成本一般为 8000 元/桩,包括 2000 元硬件和 5000 安装服务;而快充桩成本为 0.8 元/w,一般 60kw 的直流桩成本为 5 万元左右。充电站的成本则较髙,按照直流充电机 0.8 元/w、—个充电站 1000kw 的容量计算,加上变电设施、铺设专用电缆以及新建监控系统等,不包括建设用地成本,一个充电站的成本就已达 100 万元,而随着充电站容量的增加,投资成本往往在数百万元量级。

▲充电桩成本结构

▲充电站成本结构
行业平均毛利率呈现下行趋势。根据从事充电桩硬件制造及销售业务的上市公司年报,无论是信息披露较为完整的代表性厂商(例如奥特迅、通合科技),还是行业平均水平,硬件毛利率总体都处于下行中:从2015 年到2018 年上半年, 奥特迅的充电桩设备毛利率由54.8%降为 ,通合科技由55.3%降为35.9%, 行业平均毛利率(根据 9 家披露相关业务毛利的公司年报数据测算得来)由55%下降为 25.5%。由于充电桩制造的技术门槛不高,未来随着市场竞争的加剧,企业的议价能力恐将进一步下滑。

▲充电桩设备毛利率
2、充电运营:使用率提高,前景可期
单桩盈亏平衡点下移,小时利用率提升。行业的盈利前景主要集中在运营上, 而目前运营的主要收入来源在于收取充电服务费。从微观单桩的盈利能力来看, 以 30kwh 的快充桩为例,假设单桩设备的成本为 3 万元,建桩总成本为 4 万元, 设折旧年限为 5 年,则单桩若要在 5 年折旧期内实现盈亏平衡,每年需实现充电服务费收入 8000 元。根据各地的充电服务费指导价,假设充电服务费为 0.6元/kw,则单桩只要每天实际充电 1.3 小时,也即利用率为 5.3%,即可在 5 年内回收建桩成本,5 年后扣除维护费等日常支出,即可成为企业的净收入来源。

▲充电桩单桩盈亏表
随着充电桩功率的提升,建桩成本回收难度降低。7kwh 慢充桩要在折旧期内实现盈亏平衡,其小时利用率需达到10%,而120kwh 快充桩的利用率仅需3.6%。目前行业领先的部分企业,其单桩日充电量也已超过 30 度,平均单桩利用率已超 4%(日均充电时长超过 1 小时),而地段设置较好的新建电站,单桩利用率可达 5-8 小时/天,盈利能力已经体现。

▲特来电充电桩利用率情况
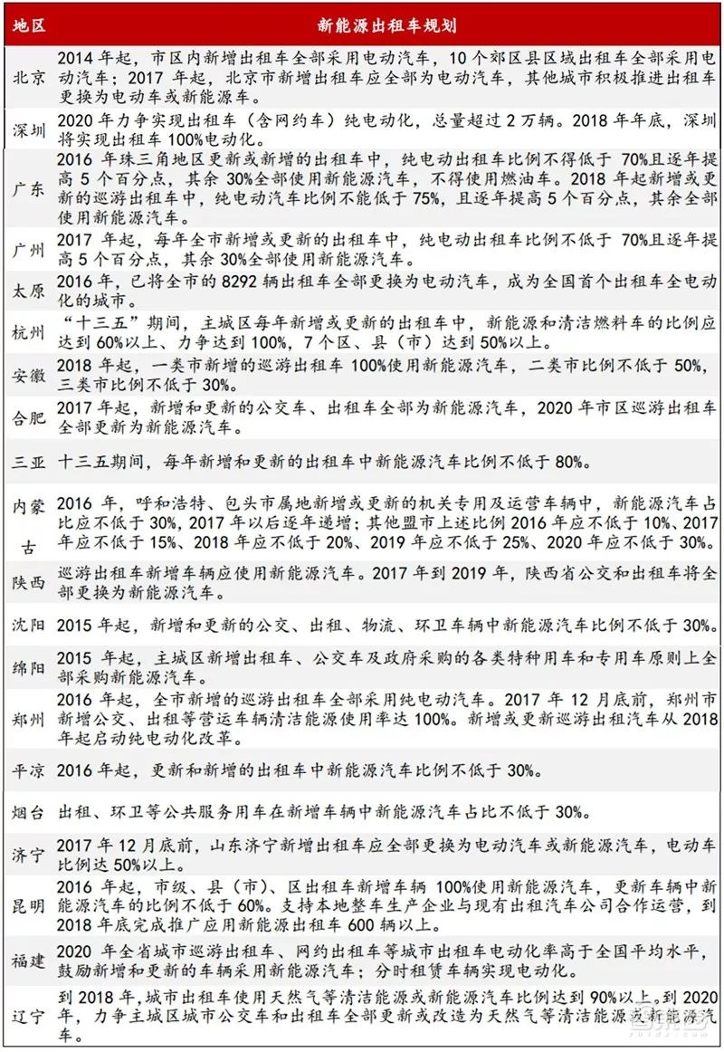
运营车电动化趋势明确,但运营车与快充桩配比缺口大,结构性机会明朗。截至 2018 年 6 月,我国共建设有直流充电桩 8.8 万个、交直流一体公共充电桩6.44 万个,因此能提供快充服务的充电桩保有量为 15.2 万个。仅考虑公共出行来看,2017 年底我国共有 25.7 万辆新能源公交车,预计 2018 年上半年已达 30 万辆左右,新能源出租车保有量则在 10 万辆左右,公交车与出租车的车桩比为 3.12:1。若考虑网约车等社会运营车辆,这一配比将增加为 3.55:1, 供需缺口较大。从趋势上看,受政策调控和市场接受度的提高,未来新能源公交、出租、网约车等运营车辆的电动化将是确定性趋势,而现有的直流桩建设速度已经放缓,未来随着运营车保有量的提升,为了满足相应的供电需求,直流桩的建设势必需要提速,直流充电桩的设备制造和运营企业将有望受益。

▲各地新能源公交车规划一览

▲各地新能源出租车规划

▲运营车与快充桩配比情况
充电更便捷,私家车主有望趋向公共充电。首先,得益于充电桩标准体系的建立,行业的互联互通进程大幅提高。目前我国的充电桩标准体系涵盖了充电接口及通讯协议、充电关键设施/设备、充电站建设、充电设施运行维护、运行监控及运行平台通讯、标志标识标准等。以往车主为了搜寻充电桩需要下载10 多个充电 APP、办理多张充电卡,不同车型的充电接口与充电枪的匹配度也不高。近年来(尤其是 2015 年充电桩新国标实施以来)多项行业标准的实施, 在硬件上实现了充电接口与电器的互联互通,在运营方面实现了交易结算和充电信息的互联互通,上述问题已得到实质性的解决,车主搜寻充电桩、支付充电费等便捷性大幅提高。2018 年 9 月,国家电网宣布,其下属的智慧车联网平台与南方电网智能充电服务联通,我国主要的 20 家充电运营商、超过 25 万个充电桩均接入“一张网”,为 200 多万辆电动汽车提供“一站式”服务。至此,我国电动汽车充电服务已全面实现互联互通。

▲我国传导充电设施标准体系(部分)
其次,私家车主安装私人充电桩难度大,侧面提升了对公共充电桩尤其是快充桩的需求。2016 年 7 月,国家能源局等四部委发布了《关于加快居民区新能源汽车充电基础设施建设的通知》,鼓励和引导居民区对充电桩建设的支持。随着政策的落实执行,我国居民小区私人充电桩建设比例大幅提升,例如北京地区的配建率已达到 80%以上。但部分地区仍存在私人充电设施的建设难题, 由于在居民小区内建设充电桩增加了物业的管理难度,而大部分用户充电桩均从当地电力公司直接接入,没有给物业带来直接经济效益,因此物业对于充电设施建设的积极性不高。根据充电联盟发布的数据,截至 2018 年 6 月,我国仍有 14.58%的新能源汽车车主未配建私人充电桩,其中居住地物业不配合、居住地没有固定停车位是主要原因,分别占比 4.70%、2.58%。这种现状一方面反映了物业和车主、电网、充电桩运营商之间的多方协调仍有很大的调整空间,另一方面也从侧面提高了私人车主对公共充电桩的需求。尽管部分地区尝试采取措施解决这一问题,如深圳将支持充电设施建设作为物业资质考评的重要因素,北京引导车主与物业通过合作经营、服务费分成的方式建设共享充电桩,上海将电桩建设与车辆销售绑定、要求购买新能源汽车首先需要安装充电设施等,这些措施虽然在一定程度上可以缓解建桩难题,但未来随着新能源车的进一步普及,而停车位作为一种稀缺资源,物业和车主的关系可能进一步紧张,公共充电桩尤其是快充桩的需求将持续提高,提高公共快充桩的普及率并且提升充电效率,将是解决私家车主充电难的重要途径。

▲新能源汽车用户未配建私人充电桩信息统计(2018 年 6 月)

未来市场空间
1、 服务费用逐步市场化
现阶段,充电服务费依然是运营商的主要收入来源。2014 年国务院在《关于加快新能源汽车推广应用的指导意见》中指出,“充电设施经营企业可向电动汽车用户收取电费和充电服务费”,明确了收取充电服务费作为充电桩运营商的盈利来源之一。不过,为了降低车主的用车成本,《指导意见》也指出,“2020年前,对电动汽车充电服务费实行政府指导价管理”,充电服务费在短期内受到国家管控。此后,各地政府相继出台了各自的充电服务费价格指导政策,许多地区的收费标准区分电动公交车和乘用车,其中乘用车的充电服务费标准普遍在 0.6 元/kwh-1.5 元/kwh 的区间内浮动,公交服务费标准则在 0.4 元/kwh-1.3 元/kwh 区间内。

▲充电服务费的提出及趋势
服务费逐步放开管制,未来存在盈利弹性。发改委早在 2014 年《指导意见》提出后不久,就在《关于电动汽车用电价格政策有关问题的通知》中强调,“当电动车发展达到一定规模并在交通运输市场具有一定竞争力后,逐步放开充换电服务费的管控,通过市场竞争形成。”因此,充电服务费的价格管制仅是过渡性政策,当电动汽车行业日趋成熟时,最终会回归到市场化定价,运营商在长期有望通过市场竞争来自由盈利。随着国家大力推行简政放权,部分地区将逐步取消充电服务费限价,可以预见,未来充电服务费将完全市场化。2018 年 4 月 1 日起,北京电动汽车充电服务费政府限价管制将被取消,电动汽车充电服务费实行市场调节。消息发布后没多久,特斯拉就以平均 20%-40%的涨幅上调了其充电站的充电价格。

▲各地电动汽车充电服务费收费标准指导价汇总
2、运营车辆电动化趋势明朗
公交车电动化率现阶段约 ,2020 年有望攀升至 70%。根据交通部公布的数据,我国公交车保有量由2012 年的47.49 万辆增长至2017 年底的65.12 万辆,平均每年增长 3.5 万辆,而 2014 年以来,随着基础设施建设的日益完善,公交车保有量保持着年均 5 万辆的增长速度,我们认为这一增长趋势在未来几年内仍有望保持,故仍以年均 5 万辆增长作为公交车的增速。另一方面,我国公交车的电动化率持续走高,2017 年,我国新增 9.24 万辆新能源公交车,其中纯电动公交增长 7.64 万辆,电动化率(含混合动力公交)已达 39.5%。未来随着公交电动化推广政策的进一步落实,电动化率将有望保持目前每年 10 个点提升,至 2020 年公交电动化率有望超过 70%。

▲公交车保有量及电动化趋势

▲出租车保有量及电动化趋势
电动出租车年增长将达 10 万辆。2014 年以来,我国出租车保有量维持在 140 万辆左右,未来随着网约车的进一步冲击,出租车的保有量不太可能显著增长, 但根据各地的出租车电动化规划,结构型调整势在必行,电动出租车保有量将显著增加。据深圳市交委介绍,截至 2018 年 5 月,深圳市已推广新能源公交1.6 万辆,已实现 100%纯电动化;纯电动出租车超 1.3 万辆,纯电动化率达到65%。假设出租车的更新年限为 8 年,则在现有 140 万辆的基础上,每年将有17.5 万辆出租车面临更新,而根据出租车电动化规划,较发达地区的新增出租车采用电动汽车的比例为 70%-100%,欠发达地区则为 30%以上,我们按此比例再结合各地出租车保有量份额,得出每年将至少新增 10 万辆电动出租车。
3、充电服务费市场空间将百亿元量级
未来数百亿的充电服务费营收空间将由不到 10 家主流运营商瓜分。为了测算出充电服务费的盈利空间,首先做出了如下假设:
(1)对于 2020 年电动运营车保有量的测算,其中电动公交车和出租车的测算方法已在上文中详述; 电动专用车方面,《发展指南》提出的最低要求为 2020 年保有 20 万辆,但 2017年底实际保有量已达 15 万辆,这一目标显然将超额完成,我们根据专用车折旧年限得出未来电动专用车的复合增长率在 138%左右,预计 2020 年保有量有望达到 40 万辆;电动网约车方面,根据滴滴出行在《企业公民报告》中披露的相关数据,2017 年滴滴平台注册电动汽车为 26 万辆,我们以 20%的比例作为专职司机测算,得出 2020 年的专职电动网约车将达 20 万辆。
(2)对于充电服务费的测算,我们按照前述的各地最高指导价为基准,去除最高值和最低值, 得出电动公交车的平均充电服务费为 0.6-10 元/kwh,电动出租车和网约车的平均充电服务费为 0.7-1.3 元/kwh,电动专用车则为 0.8 元/kwh。需要强调的是,充电服务费未来将实行市场化定价,具有一定的不确定性和盈利弹性。
(3) 关于各类车型相关耗电数据,我们参考了市场中的代表车型,乘用车参考了比亚迪 k9 的性能数据、公交车参考了比亚迪 e6 的性能参数,日均行驶里程数据则来源于交通部等部门发布的统计公报。
基于上述前提测算,我们将各类车型的每百公里电耗数据与日均行驶里程数相乘,得到各车型的日均耗电量,再与充电服务费单价和汽车保有量数据相乘, 即可得出充电服务费的市场规模,各类车型的加总数据即为电动运营车充电服务费的总盈利空间。根据我们的测算,目前向电动运营车收取服务费的市场空间已达 158.8-277.6 亿元,由于电动运营车辆具有稳定的充电需求和充电量保证,可以成为大型充电运营商的稳定收入来源,而未来随着电动运营车的快速放量,2020 年的市场空间将有望达到 430.0-765.3 亿元。此外,由于电桩运营具有前期布局消耗大的特点,行业集中度不断提升,目前行业 CR10 已达95.6,到 2020 年生存下来的主流运营商也只会在 10 家左右,这些行业龙头将有望瓜分数百亿元的电动运营车充电服务费市场。

▲充电服务费市场空间测算
4、其他业务拓展可期
多种盈利模式孕育,未来有望增厚业绩。 2014 年民间资本涌入充电桩行业后,电桩企业怀揣各自的盈利理念开始了经营尝试,尽管一些业务模式暂未为企业带来稳定的收入、或者停留在实验和理论探讨阶段,但未来得益于电动汽车的快速放量,这些带有互联网思维的经营理念最终有可能迎来爆发,从而拓展充电桩行业的盈利空间。

▲充电桩盈利模式拓展空间
智东西认为, 过去几年, 由于充电需求不明朗、 充电桩使用效率低、 充电运营盈利模式不清、行业缺乏有效整合, 市场上普遍认为充电桩行业盈利难,发展前景堪忧。但是随着汽车电动化趋势明朗,充电需求大幅提升;充电功率提升,成本回收难度降低;运营车电动化,运营商收取充电服务费保收入和行业互联互通,公共快充前景向好等利好形势,充电桩行业寒冬已过,扭亏在即,而未来利润具有相当弹性。但是充电桩设备的技术门槛不高,硬件厂商短期内难以通过技术壁垒实现超额收益,硬件业务毛利率持续下行,所以行业的盈利前景更多在于充电运营业务。
慧联谷

评论前必须登录!
注册